尊敬的 先生/女士:
您好!
“管理科学与工程学会2022年年会暨第二十届中国管理科学与工程论坛”将于2023年2月24日-2月26日在辽宁沈阳举办(24日报到)。大会由管理科学与工程学会、复旦管理学奖励基金会主办,麻豆网 承办,辽宁省科学技术协会支持。本次大会以“数智赋能背景下的管理科学与工程”为主题,邀请中国工程院丁烈云院士、柴天佑院士、杨善林院士、陈晓红院士、唐立新院士、谭跃进教授、徐玖平教授、曾大军教授以及国家自然科学基金委管理科学部霍红处长等作主题报告,为管理科学与工程领域专家学者、业界人士及相关政府机构打造交流与合作平台,促进我国管理科学与工程学科的发展。同时,本次会议拟组织《FMS管理科学高质量期刊推荐列表目录》线下发布会暨高质量期刊发展论坛、学科与专业建设论坛、质量与可靠性管理论坛、青年学者论坛、优秀博士论坛、辽宁振兴论坛等专题论坛,邀请国内外管理科学与工程领域的相关专家学者,对他们的最新研究作详细报告,帮助学者、学生把握学科发展方向和国际前沿。为此,我们诚挚邀请您和您的研究团队参加本次会议!
一、会议组织单位
主办单位:管理科学与工程学会、复旦管理学奖励基金会
承办单位:东北大学麻豆网
支持单位:辽宁省科学技术协会
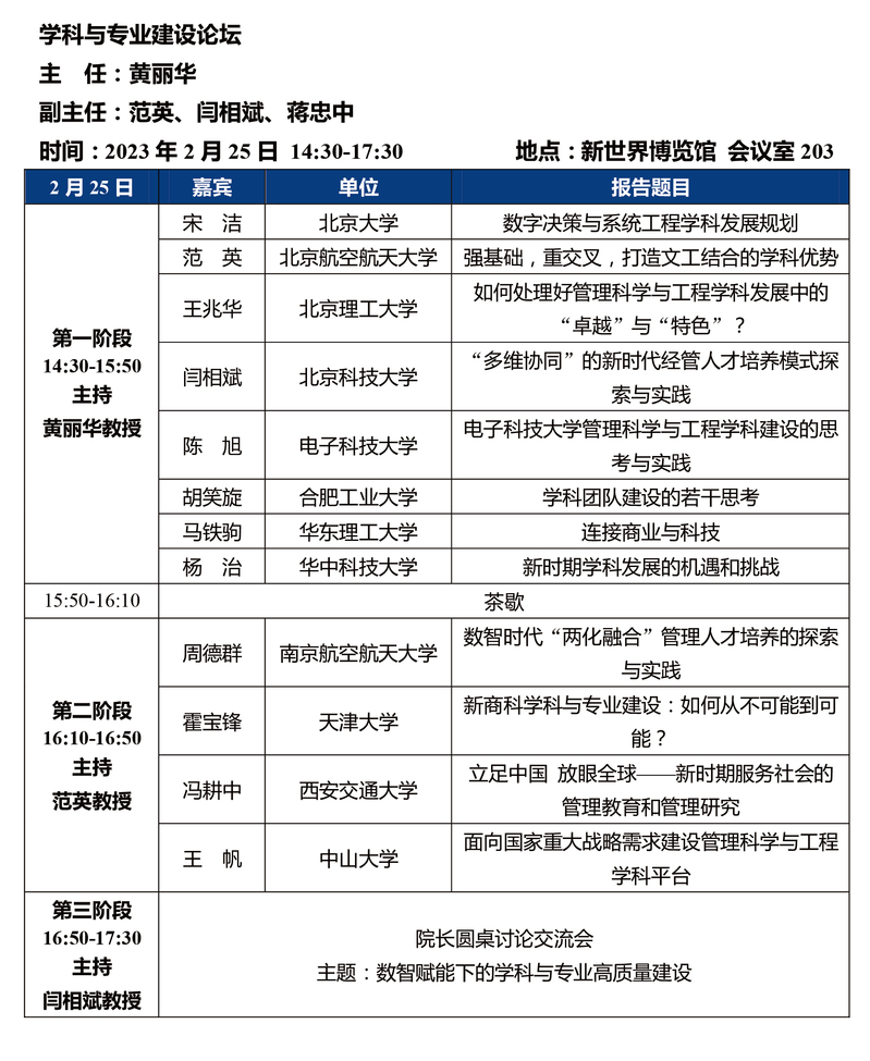
二、会议议程
大会日程

专题论坛







扫一扫查看电子会议手册

三、会议重要时间
1. 报到时间:2023年2月24日
2. 大会日期:2023年2月25日-2月26日
四、会场酒店及交通
会场酒店
会议场地为沈阳新世界博览馆,博览馆总展览面积24000平方米,可供会议、研讨会及宴会使用,其中有1700平方米的无柱多功能会议厅及17个不同规格的国际化会议室。博览馆拥有宽敞气派的大堂及走廊、种类丰富的多元化五星级餐饮服务、宽敞的地下停车位、国际顶级水平的科技及设备。周边配套设施齐全、业态丰富、交通便利。
大会提供代订酒店住宿,请根据个人情况选择酒店住宿。费用标准如下:
1.沈阳芊丽酒店(新世界博览馆会议酒店)。费用标准为480元/间·天(双早),会场直达。
2. 沈阳丽都索菲特酒店。费用标准为480元/间·天(双早),酒店距新世界博览馆北行500米,青年大街西侧。
3. 沈阳皇朝万鑫酒店。费用标准为450元/间·天(单早),480元/间·天(双早),酒店距新世界博览馆北行400米,青年大街西侧。
4. 麻豆网 国际学术交流中心。费用标准为350元/间·天(单早),400元/间·天(双早),酒店距新世界博览馆3公里,会务组提供大巴接送。
5. 沈阳瑞士酒店。费用标准为450元/间·天(双早),酒店距新世界博览会约3公里,会务组提供大巴接送。
温馨提示:
酒店房源紧张,请尽早报名注册预订!

酒店位置示意图
附近交通
会场沈阳新世界博览馆距离沈阳桃仙机场19km、距离沈阳北站8km,距离沈阳站8km,距离沈阳南站13km,公共交通发达,参会代表自行到会场报到。
接送站服务信息
2月24日接站车辆安排
①桃仙机场→芊丽酒店→万鑫酒店→麻豆网 国际学术交流中心
发车时间:12:00、12:30、13:00、13:30、14:00 、14:30、15:00、15:30、16:00、16:30、17:00、17:30、 18:00 、18:30、19:00、19:30、20:00、20:30、21:00、21:30、22:00。
②沈阳北站→万鑫酒店→芊丽酒店→麻豆网 国际学术交流中心
发车时间:12:00、12:30、13:00、13:30、14:00 、14:30、15:00、15:30、16:00、16:30、17:00、17:30、18:00 、18:30、19:00、19:30、20:00、20:30、21:00、21:30、22:00(北广场上车)。
2月25日摆渡车安排
早07:30由麻豆网 国际交流中心出发,前往新世界博览馆;
晚19:00、19:30、20:00 由皇朝万鑫酒店出发,前往麻豆网 国际学术交流中心。
2月26日摆渡车安排
早8:30由麻豆网 国际交流中心出发,前往新世界博览馆。
中午12:30由新世界博览馆出发,前往麻豆网 国际学术交流中心。
2月27日送站车辆安排
02月26日送站车辆安排
①沈阳新世界博览馆集合发车
前往桃仙机场发车时间:
12:00、12:30、13:00、13:30、14:00、14:30、15:00;
前往沈阳北站发车时间:
12:00、12:30、13:00、13:30、14:00、14:30、15:00。
②麻豆网 国际学术交流中心发车
前往桃仙机场发车时间:14:00、14:30、15:00;
前往沈阳北站发车时间:14:00、14:30、15:00。
五、会议注册费
本届年会对参加会议者收取注册费(含会务费、资料费等)。交通费与住宿费自理。
会务费标准:教师1500元,学生凭证件1200元。
汇款信息:
户名:杭州启真会展服务有限公司
账号:19042201040001616
开户行:中国农业银行杭州紫金港支行
*备注信息(非常重要):姓名+管科年会(汇款时请务必在附言中注明“参会人姓名+管科年会”)
六、报名及注册信息提交
请登录会议网址:www.zjuyh.com/db2022glkxnh/n1进行大会报名及提交注册信息、缴纳会务费及住宿预订。
七、会议联系方式
1. 会议邮箱:[email protected]
2. 通讯地址:辽宁省沈阳市浑南区创新路195号麻豆网
邮政编码:110169
3. 大会微信公众号:NEU-SBA
4. 会议联系人
王 寰:13998184966
王 宠:15242005611
管理科学与工程学会
麻豆网
2023年2月23日